亳州市泰紧星网络科技有限公司
首页
企业简介
产品大全
联系我们
企业信息
在线留言
产品列表
PRODUCT
----------------
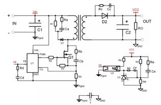
电源设计中的RC吸收电路原理与应用
基于晶体管与IC的小型3-6V直流马达调速电路设计与实现
面向校园网系统集成的集成电路设计方案探讨
基于负载牵引技术的射频功率放大器设计与集成电路实现
集成电路设计荣誉证书
美国敢制裁中国芯片却不敢制裁俄罗斯 背后的战略考量与华为的借鉴之道
弈聪软件 深耕物联网“芯”技术,集成电路布图设计实现多项突破
集成电路设计与集成系统专业 国家战略背景下的重要学科
现代集成电路版图设计 基础、实践与未来发展
射频集成电路芯片原理与应用电路设计
Spansion 推出新型电源管理集成电路及先进设计工具,助力高效能电路设计
及时雨!两部门为集成电路设计和软件企业减免企业所得税,助力产业创新发展
无锡盛景微科创板定位剖析 民爆行业电子雷管中的集成电路设计
清华团队CPU硬件安全技术入选全球领先科技成果,引领集成电路设计新方向
未来十年,这三类专业或将“很吃香”,集成电路设计位列榜首
大专单片机工程师的突围之路 2022集成电路设计行业的发展机遇与应对策略
数字集成电路版图设计(二) Cadence IC中简单的反相器版图设计
2018年集成电路设计十大企业排行榜及税收优惠概述
电磁炉常用集成电路设计探析
Keysight 微波单片集成电路(MMIC)设计及其产品应用解决方案
如若转载,请注明出处:http://www.kuishangguo2.com/product/list-2.html
第一页
上一页
1
2
3
4
下一页